通知公告

首页  通知公告  公告

918博天堂(中国区)官方网站诚聘全球优秀人才

发布时间:2021-02-08浏览次数:4516文章来源:人事处

918博天堂(中国区)官方网站被誉为“中国广播电视及918博天堂人才摇篮”“信息传播领域知名学府”,是教育部直属“世界一流学科建设高校”、“211工程”重点建设大学、“985优势学科创新平台”重点建设高校,同时也是教育部高等学校新闻传播学类专业和动画、数字媒体专业教学指导委员会主任委员单位,新文科建设工作组副组长单位。学校以“双一流”建设为引领,走新工科、新文科融合发展之路,强化信息传播领域“小综合”的学科特色,新闻传播学、戏剧与影视学2个学科入选国家“双一流”建设学科名单,艺术学理论学科进入A序列;拥有国家重点学科新闻学、广播电视艺术学,国家重点培育学科传播学,北京市高精尖学科互联网信息、文化产业;学校建有海南国际学院和全国首家人类命运共同体研究院等国际化办学平台,依托媒体融合与传播国家重点实验室建设国家级媒体融合领域的科研创新平台和高精尖人才培养平台。

放眼未来,学校坚持落实立德树人根本任务,致力培养新时代全媒体人才,服务党和国家事业发展需要,坚持“系统治理、创新驱动、交叉融合、全面发展”的发展理念,聚焦智能918博天堂和国际一流两大主攻方向,面向媒体融合智能发展重大战略需求、面向高度媒介化的经济社会主战场、面向信息传播技术发展最前沿,以高质量发展为标准、以一流本科教育为基础、以世界一流学科建设为核心,全面实现从传统高等教育向未来高等教育跨越、从传统918博天堂教育向智能918博天堂教育跨越、从国内一流918博天堂高校向国际一流918博天堂高校跨越的“三个跨越”发展战略,全面开启建设中国特色世界一流918博天堂新征程。

 千秋基业,人才为本。一流的事业需要一流的人才,美好的未来期待我们携手共创。特此诚邀全球英才筑梦918博天堂!

一、招聘领域

学校急需媒体融合相关领域的人才,支持依托媒体融合与传播国家重点实验室一流平台,聚焦国家重大需求、媒体融合领域重大科学前沿问题,解决媒体融合与传播领域的重大关键性问题,持续助推高新科技在媒体融合与传播领域的迭代升级,加快推进高新科技驱动媒体融合与传播模式创新步伐,不断提升媒体领域维护意识形态安全与政治安全的技术保障能力,全力打造未来媒体领域高精尖人才培养平台。

学校急需信息传播、数字艺术类交叉学科建设人才,鼓励在计算传播、计算广告、信息计算、虚拟现实、网络安全、未来影像等方向开展交叉研究,推动学科建设向智能918博天堂方向演进,构筑“智能918博天堂、虚拟空间”研究的高原高峰。

学校急需坚持立德树人,教学科研能力突出,符合学校学科建设发展和人才培养需要的各类人才,包括新闻传播学、戏剧与影视学、艺术学理论、信息与通信工程、音乐与舞蹈学、设计学、中国语言文学、美术学、应用经济学、政治学、马克思主义理论、外国语言文学、电子科学与技术、计算机科学与技术、网络空间安全、管理科学与工程、公共管理等一级学科和信息传播学、数字艺术、互联网信息、文化产业、新媒体、艺术与科学等交叉学科领域人才。

热忱欢迎与学校发展布局同心同向者报名应聘!

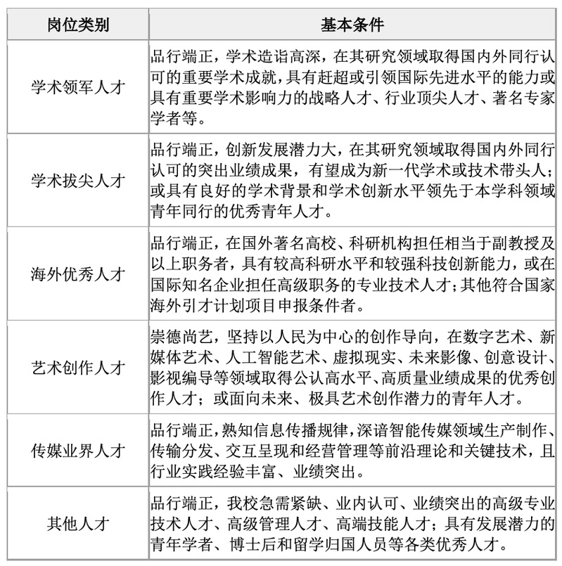
二、招聘岗位

招聘岗位分以下六类,境内外人才均可申请。外籍教师应遵守中国法律法规和我校规章制度,对华友好。各类别人才或有交叉,请应聘者结合自身条件,选择其中一类别岗位应聘即可。

三、支持待遇

1.提供具有竞争力的薪酬。学术领军人才、学术拔尖人才和学校特需急缺人才的支持待遇可“一人一议”;其他高层次人才和优秀青年人才可按学校人才相关制度纳入年薪制管理或享受人才津贴。

2.依法依规落实保障。按照国家和学校有关规定为各类人才缴纳社会保险费、职业年金及住房公积金等。

3.量身定制配套待遇。包括安家落户、聘任高级职称和研究生导师,配置博士后及研究生招收名额,组建学术团队和平台,安排办公实验用房,提供周转住房、安家补贴和科研启动经费,协助解决配偶工作和子女入托入学,享受健康医疗服务等。

4.促进人才发展的美好环境。学校坚持民生为先,持续建设“宜教宜学、宜业宜居”的美好918博天堂校园,不断优化人才服务,厚植人才成长沃土,努力打造人文气息浓郁、自然环境优美、舒适便捷温馨的智慧校园环境。

四、招聘程序及时间

本招聘公告长期有效,全年招聘。经用人单位初审推荐,学校组织面试和综合考察等环节,确定最终聘用人选。

请应聘者将应聘材料发送至学院/部门联系邮箱并抄送学校招聘邮箱(见附件),邮件标题请注明“应聘岗位类别+姓名+学院”;同时登录918博天堂(中国区)官方网站人才招聘系统(http://jobs.www.apakins.com/),进行网上报名。应聘材料请附上个人基本信息和联系方式、自本科起始的连续学习工作经历、已取得相关业绩成果,明确入校工作计划和待遇需求等。

学校收到应聘材料后,将在7个工作日内回复您。为确保疫情期间顺利招聘,学校将酌情推出“线上面试”,敬请您关注学校官网、官微通知!


附件:学校和各招聘学院(研究院、中心)联系方式.docx